社會關懷與回饋

人力結構與發展

2023 年全球市場仍變動不斷,疫情後經濟雖已而逐步復甦,但面臨了通膨問題、地緣政治不穩定及數位科技化的快速轉型等的挑戰。如何推動公司組織再造以提升員工技術都是人才發展重要一環。桃園營運中心已全力投入經營發展、研發業務(包括新產品技術開發)、提供產品技術服務等相關業務,目前人力結構穩定但需邁向更精進的成長。 根據中國國家統計局信息公開,人口變動抽樣調查推算 2023 年人口總量下降 ( 原因相同於 2022 年但下降程度減緩 ),全國勞動年齡 (16-59 歲 ) 人口有 8.6 億占比 61.3%,面臨老齡化挑戰。全國具有大學文化程度人口 2.5億,其中勞動年齡人口平均受教育年限 11.05 年,人才隊伍優化提升,有利於支撐產業結構升級。昆山廠於去年縮減組織架構提升人力結構,2023 年末在職 1400 人文化程度分析 : 本科與大專含以上 20.99%、高中與中專含以上19.20%。 根據中國國家統計局官網公布,2023 年規模以上企業就業人員年平均工資為 98,096 元,比上年增加 5,604 元,名義增長 6.1%,扣除價格因素實際增長 5.8%,其中,生產製造有關人員為 75,463 元;信息技術 ( 電子 ) 業的生產製造有關人員年平均工資為 95,597 元、港澳台投資企業生產製造有關人員年平均工資為 76,389 元、外商投資企業生產製造有關人員年平均工資為 87,904 元。綜觀而言,港澳台與外商企業的生產製造人員年均工資低於行業別的年均工資,經營壓力與人才隊伍建設競爭壓力居高且嚴峻。 黃石廠人力 2023 年相比 2022 年增長了 31%,基於企業製造業的性質,以學歷區分,大專以上占比 65%。整體企業的人員學歷層次相比於地區同業趨於較高的水準。為進一步優化企業的人才結構,穩定在職人員的同時吸引外來人員從而提升企業競爭力,持續從以下方面著手:首先企業從招募錄用關把關,優先針對從事 PCB 製造業經驗人員優先引入,以利其工作性質之適用性,增加留任穩定性;其次,建立企業健全的培訓制度:依年度訓練計畫從新人的培訓期間、崗前、崗中開展全方面的培訓課程,提升培養員工的知識思維以及技能實操能力;同時,依靠企業的薪酬福利制度予以企業文化的內外宣傳,每年制定職業生涯規劃的輔導,提升所有員工及組課級職業生涯規劃的意識,提供可供職業發展的思路輔導,讓員工心中有目標並為之奮鬥從而激發員工的工作熱情使其一步步不斷成長與提升的前進動力。定穎重視人才,視所有人為家人,所有加入定穎的人員每年度均會開展定制的系列培訓課程,從個人思想意識的覺醒與提升,到專業技術的精進,全方面的為其個人職業生涯以良好的規劃與輔導。

人才吸引與留任

建立員工的企業認同

定穎建構各項措施,讓員工在公司內持續貢獻與成長的同時,也能享受豐富的人生,實現個人的理想,而達到員工與企業共同的成功與發展。
定穎從人才招募開始,在員工整個職涯過程中,建立員工的企業認同。
1. 實行全方位招聘管道 ( 如網絡 / 人才市場現場招聘 / 校園招聘 / 員工內部推薦 / 媒體廣告 / 勞務 / 校企合作 / 招聘告示 / 企業內部招聘等 )。
2. 從面試 - 核薪 - 體檢 - 報到 - 培訓等一系列流程,進行人性化服務,提高企業形象,使員工建立企業認同。

勞資關係

定穎勞資關係以和諧為前提,採溝通協調的方式處理,除了維護平日暢通的溝通管道外,並定期舉辦勞資會議,向員工充分說明公司的營運狀況,並聆聽基層的聲音,做適切的回應。

針對員工調職,必在符合法規調任原則下依公司「員工調任管理辦法」實施,避免員工工作權益受損。遇有突發性之重大決策事項需與員工協商時,除透過說明會方式向全體員工說明外,也透過內部公佈欄及電子郵件公告周知,如政府相關法令對於協商、公告期限有規定者,則依法令規定期限辦理。公司面臨重大營運變化而對於員工有影響時,依公司管理辦法與程序處理,且均依照相關法令規定期限辦理。
• 桃園營運中心 - 依據台灣「勞動基準法」終止勞動契約之預告期間辦理如下 :
1、繼續工作 3 個月以上 1 年未滿者,於 10 日前預告。
2、1 年以上 3 年未滿者,於 20 日前預告。
3、3 年以上者,於 30 日前預告。
• 昆山廠 / 黃石廠 - 依據大陸「勞動合同法」終止勞動契約之預告期間為 30 天

有關集體協商的機制,桃園營運中心藉由勞資會議討論決議,昆山和黃石廠藉由工會討論決議,皆適用於所有員工,故定穎受集體協商保障之總員工人數比例為 100%。

勞雇關係

以下依營運據點說明 2023 年的績效。

員工退休福利計劃

2023退休制度與實施情形: 定穎投控新制提撥金額為新台幣779,814元。

2005 年 7 月 1 日政府實施勞退新制後公司依法規每月提撥 6% 退休金。

2023 年桃園營運中心育嬰留停概況 1. 定穎全力支持育嬰假,任職滿六個月後,可依《性別工作平等法》及《育嬰留職停薪實施辦法》申請;主要及非主要照顧者亦能申請最長六個個月之育嬰津貼補助 ( 以近 6 個月平均投保薪資 60% 計算 )。
2. 彈性工時員
工若撫育未滿三歲子女,每天可減少工作時間一小時 ( 不得請求報酬 ) 或自行調整工作時間之規定。

養老保險金由企業、員工和國家共同負擔,每月依法提撥比率存入勞工個人帳戶中。

2023 年昆山 / 黃石廠母性保護計畫

大陸地區目前尚無育嬰留職停薪的制度,昆山和黃石廠乃採取以下母性保護計畫:
• 每月統計懷孕人數,並針對懷孕 7 個月及以上的母性進行追蹤,不得安排夜班及加班,同時提醒單位適度調整崗位,不要讓他們從事重的體力活動。
• 女方可享受一百二十八天的產假,男方享受十五天陪產假。
• 針對哺乳期的母性,自寶寶出生滿一周年,可享每天一小時的帶薪哺乳期假。

薪資與福利

定穎制定薪資職位職級管理辦法,藉由合理的職位職級系統建立薪資系統之體系並作為薪資福利依據,使薪資制度具有公平性。薪資標準依據公司職等、職級、工作職掌、技術專業經驗個人績效編定相應之薪資結構,起薪與薪酬不因性別、種族、宗教、政治立場、婚姻狀況等有所不同。 績效考核方面,先由員工自評,再送交上兩級主管評核,按實況給予客觀、公平的評估,以達激勵效果,並做為發放獎金、升遷、調薪、調職之依據。而考核項目、評分標準與計算方式皆事先告知員工。

定穎多元的福利制度增加員工向心力及留任意願,提供以下因應對策 :
一、透過嚴謹之招募選才,減少無效人力之聘用,提昇人力素質。
二、關愛員工、改善工作環境、完善公司福利措施,增加員工向心力。
三、加強員工訓練規畫、獎勵提案改善,強化公司競爭力。
四、透明化政策及管理,使員工明確公司營運方向,培養認同感。

績效管理

定穎年度績效管理制度:
1. 公司對各部門的工作期望轉為員工具體的績效評核專案,借此有明確的日常工作方向與績效目標依據。
. 通過面談實現對於工作情況的溝通和確認.找出工作中的優勢及不足,並制定相應的改進方案,與員工共同確定下期績效目標。
3. 依公司年度獲利狀況,提列年度獎金,每人可分配年度獎金依個人,依據職務、績效評分等級、出勤狀況、當年度在職比例等對應的獎金係數核算。

執行辦法:
1. 對象:所有員工
2. 績效評估頻率:年度評核,年初設定目標,期末評估
3. 實施時程:1 個月
4. 流程 :

溝通平臺

互動溝通是一種生活及工作的技能,能夠幫助我們發展人際關係,瞭解對方、相互扶持、接納異己、進而分享愛、學習及共同成長。因此我們內部創建一個《穎響》的刊物平臺,期望定穎人(Dynamicer) 能彼此分享喜悅、知識與散佈正能量,藉由交換想法,觀念養成而建立共識,讓《穎響》發揮影響力,培養屬於定穎的企業文化。
從 2014 開始,『穎響』每一年度全方位的報導並回顧集團內外部的大小活動與成果,為定穎的成長歷程做最忠實的紀錄,體現員工在定穎多采多姿的生活,希望《穎響》不僅在公司內部發酵,也將定穎在各方面的用心與努力,與利害關係人溝通,得到他們的認可、支持與建議。
歷年來在報導內容上,《活力員工》實況報導每年的員工活動、各社團的活動及運動比賽等;《員工徵稿活動》鼓勵員工發揮文采,寫下在定穎的所思所想,分享工作績效以外的才華;《光榮榜》列出客戶及主管機關對定穎的肯定事蹟,讓同仁與有榮焉;《公益定穎》紀錄定穎持續秉持初衷協助弱勢族群,讓員工將愛心化作行動,共同參與定穎各項公益活動;《封面故事》則邀請我們優秀的主管,藉由面對面訪談,說明定穎最新的產品技術與團隊,同時更加貼近主管們的工作態度與生活哲學,藉此激勵員工,期許自我,有朝一日成為定穎的中堅份子

2023 年穎響分為兩大主題 :
一、為黃石廠 CTPM 精益人才 / 設備能力提升成效分享,強調全員由上到下參與,貫徹精益生產的理念與工具,落實到日常生產跟設備保養中,發揮智能工廠的最大動能,支持著集團穩定前進。
二、模範學員分享學泰語心得,因為泰國廠是我們下一個成長躍升的契機,隨著廠房逐步建置中,我們同步從學習泰語出發。 期許泰國廠幹部聽說讀寫精通,不依賴翻譯,為的是更直接的溝通與管理,發揮快速決策與執行的成效,才能將生產管理穩妥落實於泰國廠,加速量產時程為集團獲利帶來動能,因為做不一樣的事情,才會有更優異的成果。

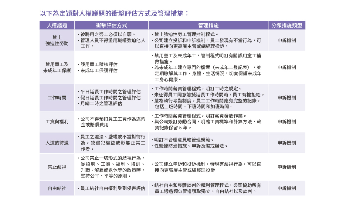
申訴機制

定穎於 2013 年訂定「不合理意見箱管理規範」,員工可以書面的方式將員工意見表直接投入『不合理信箱』。每日由人資部主管負責開箱收取員工意見。拆信人必須為投遞者永久保密,不得隨意私下傳播或談論有關申訴信件所涉及的人、事、物,並應於意見登錄後,將員工意見表剪名,轉交相應部門負責人處理。處理結果經總經理、董事長審核後,需在 7 天內回覆給申訴人。其流程如下:

其流程如下:

桃園營運中心

2023 年整個年度均未再收到任何不合理投訴。公司每年透過多次的勞資會議、職工福利委員會等的舉辦,與勞工代表面對面溝通意見,對於代表提出之建設性意見,公司均慎重評估,獲得員工普遍認同。

昆山廠

2023 年昆山廠總計收到不合理投訴 3件,較 2022 年下降 25%。市場經濟環境下行,工作為重要根本。針對不合理現象之舉發的問題,皆給予最及時的回復,並且對被投訴的失職或錯誤行為人員相應懲處,可以立即改善的問題也得到馬上辦。每次的不合理意見處理後,均在公佈欄正式回覆給員工。

黃石廠

2023 年黃石廠總計收到不合理投訴 4件,與 2023 年度持平。黃石廠人力雖於2023 年雖增長 24%,但公司在行政措施與員工積極溝通及加強管理層面 : 培訓以及宣導教育下 2023 年仍有顯成效。

職業健康與安全

職業安全衛生管理系統
定穎對於勞動安全向來秉持遵守法規、善盡職責,提供員工健康、安全、整潔的工作環境,作為落實職業安全政策的唯一目標;透過P-D-C-A (Plan-Do-Check-Act)的管理原則,推動管理審查、內部稽核、安全衛生巡檢等機制,發掘潛在安全疑慮及改善機會,使工廠運作在保證勞動者健康、企業財產有保障、員工生命無威脅的前提下,順利的運作。

定穎各生產廠區均通過ISO 45001系統驗證,驗證範圍包含:
1. 本公司各廠區內的土地、建物、設備和有關於事業活動、製品和服務等所有的職業健康安全流程管理系統活動均適用之。
2. 本公司廠區內活動的所有人員(包含員工、承攬商、訪客)、生產和作業活動等均適用之。

定穎各廠均編制專職之職業安全衛生管理單位,成員均為專職並領有國家證照者擔任,生產線各單位另編制安全衛生稽查人員,由工安部監督其作業,為鼓勵同仁進修,昆山廠要求全廠組長級以上幹部均須取得安全生產管理人員證書資格(黃石廠要求生產單位理級主管)。

危害辨識、風險評估及事故調查

為避免因作業、活動及設施等危害,造成公司人員及財產之損失,定穎成立風險評估小組負責工作場所之安全風險和機會評估,由環安專職安全員每日進行車間隱患發掘與排除,生產現場負責人實施安全生產條件自查,員工參與作業現場風險辨識等措施,每年年底(特殊情形依需求實施)再由安全員對工作場所重新進行危害辨識並進行作業條件危險性評價,針對較大危險源分別從工程技術措施、安全管理措施、培訓教育措施、個體防護措施及應急處置措施五方面管控,關部門每月須掃碼點檢記錄,確保各項措施持續有效。

職業健康服務

職業健康服務旨在保護工作者與其工作環境的健康相關項目,凡本公司員工,於僱用之初應接受一般體格檢查,以瞭解其工作適性;每年辦理在職員工健康檢查,由環安部委請績優之醫院主辦,藉由逐年記錄個人健康資訊,持續追蹤員工健康,並給予適時之工作調整,也讓同仁更瞭解自己的身體狀況。體格檢查、健康檢查等記錄均由專職人員負責保管,並嚴守保密原則。

對於存在職業病危害的工作場所,本公司每年委請專業之職業衛生技術服務機構、醫院,依據國家頒定之檢測規範,對相關場所、人員開展職業病危害因素之檢測工作,以有助於辨識、評價和消除危害、將風險降至最低,實施的項目如下:

凡本公司員工,於僱用之初應接受一般體格檢查,以瞭解其工作適性;每年辦理在職員工健康檢 查,由環安部委請績優之醫院主辦,藉由逐年記錄個人健康資訊,持續追蹤員工健康,並給予適時之工作調整,也讓同仁更瞭解自己的身體狀況。體格檢查、健康檢查等記錄均由專職人員負責保管,並嚴守保密原則。

屬於職業病危害因素相關檢查項目異常人員,昆山廠占體檢人數的3.04%,評估為人力縮減造成分母較小,留任者多為較資深員工,而遭判定為疑似與職業有關之異常,已透過健檢總結醫師給予個別輔導建議,並檢視工作之合適性;黃石廠則由3.88%上升至4.8%,經查有部分人員於檢查前有加班行為,而導致數據異常,除繼續鼓勵員工進行簡單的運動、注意飲食習慣、多安排休息時間外,也會視狀況安排職務調整。

工作者健康促進

公司各營業據點均設有員工餐廳,提供少油、少鹽、低熱量餐食,照顧員工膳食健康;生活區設有健身房,提供多元健身器材,鼓勵同仁鍛鍊體格;為保障同仁及訪客之生命安全,各單位除配置訓練合格之急救人員及急救箱外,各廠區均裝設AED,由專業之講師訓練同仁操作。2023 年黃石廠編制有 9 位醫師輪流駐廠,透過健康促進的推動,提升員工的身心健康,總計到廠時數1,248 時。

有關職業安全衛生之工作者參與、諮商、溝通與訓練

全員參與的工作安全政策才能確保安全的落實,定穎深知唯有持續不斷的溝通與訓練,方能讓員工將安全擺在首位,透過訓練不僅讓員工習慣安全的操作,瞭解工作環境中的危害,並具有預防危害的工安意識。

安全生產管理委員會由各部門推舉人員組成,每季舉行一次會議,針對危化品、有限空間、職業衛生等安全類主題進行溝通,溝通內容包含危害辨識、風險評估、分級管控的應用、事故調查、稽核、有關使用承攬商與外包商的討論,行動總結委託環安部布達任務,並由環安追蹤成效,報告簽字留檔。

職業傷害

員工於工作中發生工安事故時,環安部將組織調查小組對事件進行調查,事故原因如為已辨識風險時,除將持續加強管控,也將檢討既有管理措施的有效性,事故原因超出風險辨識結果時,則納入年度辨識風險,研提改善對策並進行管控。
2023年二廠計發生22起工傷事件,總共損失962天,工傷件數呈上升趨勢,且損失天數也增加。經分析2023年度因黃石廠P2開始生產,許多新進員工對於流程畫作業仍不熟悉,常依個人想法作業而發生工傷,在2024年將著重加強新進員工的安全教育訓練,此外,崗位調動後及時進行調崗安全教育培訓、假期過後進行相應安全教育培訓,消除節後綜合征症候群,讓員工以積極安全的心態、具備辨識與預防危險能力,崗位操作技能,應急處理能力。

2023 年工安相關支出

昆山廠2023年工安支出計527萬人民幣,其中設備安全改善支出部分占39.2%,主要是因昆山廠屬較老舊廠房,故加強安全生產相關設備設施的改善;黃石廠年度支出計1,190.9萬元人民幣,主要用於設備安全改善者也達26%、開展重大危險源檢測、評估、 監控支出2%,安全風險分級管控和事故隱患排查整改支出,安全生產資訊化、智能化建設、運維和網路安全支出…等其他事項支出57%。

社區參與及社會美好

定穎因生產據點的規模及製程的特性,高度重視與周邊鄰里的互動及社區的未來發展,指派各生產據點的【行政處】為專責單位,負責執行當地社區議合、衝擊評估和發展計畫,針對社區反映的各項問題,做正面回應並積極處理。

定穎的社會關懷由「責任」所推動,但從「心」出發,包含教育、慈善、運動、學術、文化等面向,把握由親而疏,由近而遠的原則持續推行,由【ESG委員會】負責規劃並執行,定期在董事會中報告。2023年向公益團體總採購金額為NT$485,430及總支出金額為NT$405,000+RMB109,345.8。

Top

在您使用定穎投控官方網站(www.dynaholding.com)提供之各項服務之前,請詳細閱讀下列各項服務條款:

一、著作權及商標聲明
本網站所使用之軟體或程式、網站上所有內容,包括但不限於著作、所揭露的任何文字、檔案、影音、資訊、圖片、照片、聲音、網站架構、網站畫面安排、設計、動畫等,除由定穎投資控股股份有限公司(下稱定穎投控)有明確標示外,均由定穎投控或其他原創者依法保有其智慧財產權,受到國內外著作權相關法律保護。如您未得定穎投控書面允許,您將不得逕自使用,不被允許修改、重製、播映、公開展示、改作、發行、傳輸及散佈本網站之資訊、進行還原工程、解碼或反向編譯、或作為其他商業用途使用,若您欲使用引用或轉載前述網站內容,必須依法取得定穎投控或其他權利人的事前書面同意,尊重智慧財產權是您應盡的義務,您使用範圍限定於個人且非營利之使用目的,此種情況下,定穎投控授權您可以瀏覽、列印、下載或儲存本網站提供之資訊。

任何使用「定穎投控」 「定穎投資控股股份有限公司」、「Dynamic holding」、或其他屬於定穎投控所擁有的商標及圖案之行為,都應事先取得定穎投控書面同意。如有違反智慧財產權法律規定,您應對定穎投控公司或其他權利人負損害賠償責任(包括但不限於訴訟費用及律師費用等)如有發現智慧財產權遭侵害之情事,請將所受侵權之情形及聯絡方式,並附具有真實陳述及擁有合法智慧財產權之聲明向本網站反映。


二、免責聲明
定穎投控提供本網站服務及資料的目的是為了方便本網站的用戶,僅供參考之用,定穎投控有權隨時更改資料,資料之更改由定穎單方決定而不會再另行通知。定穎投控並未對用戶授予任何針對任何此類服務及資料的許可或所有權。定穎投控不為該服務及資料、本伺服器或其他伺服器中所包含的其他項目的正確性、完全性、可靠性提供保證。定穎投控不會對資料任何錯誤或遺漏承擔任何法律責任,不會對任何人使用本網站而導致之任何損害(包括但不限於電腦病毒、系統故障、資料損失)承擔任何民事刑事或行政法律上的賠償責任。因此,用戶不應依賴本網所提供的服務及資料,除非定穎投控以書面形式直接建議用戶可以這樣做。請不要依賴或者利用此服務及資料,來購買、銷售、交易或者處理任何有價證券。注意,此處提供的資訊並不滿足不同國家管理機構,包括但不僅限於“台灣證券交易所”及《證券交易法》所要求的資訊披露要求。請不要根據此處提供的服務及資料進行任何投資決策。


三、限制性保證
本網站和連接本網站的其它網站所載的任何資訊和資料,包括文本、圖形或其它專案可被修改或更新而不另行通知,且均以"現有狀況"提供。定穎投控不保證這些資訊和資料的準確性、可靠性或完整性;且不提供任何默示、明示或法定的陳述和保證,包括但不限於有關不侵權、所有權、適銷性、品質、適合某種特定的用途和沒有電腦病毒的保證。


四、國際用戶
本網站由定穎投控台灣總部的辦公室進行控制、操作和管理。定穎投控不保證該網站上的資料適用於或可用於中華民國之外的其它地點,以及您能夠從資料內容被視為非法的區域取閱這些資料。您不得違背中華民國出口法規使用網站或出口資料。如果您從中華民國領域外的地點訪問該網站,則您有責任遵守所有當地法律。這些使用條款和條件受中華民國的法律管轄,且和其法律條文不相抵觸。


五、更改
定穎投控可能隨時修改這些條款,您應經常訪問本頁面以瞭解當前的條款,這些條款的某些條文也可能被本網站中某些頁面上明確指定的法律通告或條款所取代。

定穎投控可隨時終止、修改或中止本網站的任何方面,包括本網站任何特性的可用性。定穎投控還可未做事先通知且不承擔責任對某些特徵和服務加以限制或限制您訪問網站的某些部分或全部。

定穎投控可終止上述授權、權利和許可,您應在此類終止時立即銷毀所有資料。


六、準據法、爭議處理及解釋
因本公告或使用本網站所發生的爭議適用中華民國法律。
因本公告或使用本網站發生爭議,應當協商解決。協商不成的,由台灣桃園地方法院訴訟解決。
本公告的解釋權及對本網站使用的解釋權歸結於定穎投控。


七、聯繫我們
若您對本政策有任何意見、問題、看法或疑慮,或是您認為我們有任何不遵守本政策的情形,歡迎您隨時與我們聯絡。



定穎投資控股股份有限公司
法務室
地址:33846 桃園市蘆竹區民權路50號6樓
電子信箱:inquiry@dynamicpcb.com

定穎投控法務室2022 年08 月25 日更新